🔆 Fogão de Indução Alimentado por Energia Solar
Introdução
Este projeto demonstra como é possível utilizar energia solar fotovoltaica para alimentar um fogão de indução portátil, ideal para uso em acampamentos, sítios e locais sem acesso à rede elétrica.
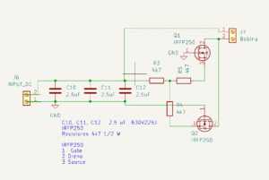
O sistema utiliza uma placa solar de 150 W conectada a um circuito oscilador ressonante, capaz de aquecer uma panela metálica por indução — de forma rápida, limpa e silenciosa.
⚙️ Princípio de funcionamento
A energia gerada pela placa solar é convertida em corrente contínua (DC), que alimenta um circuito oscilador composto por dois transistores MOSFET IRFP250, capacitores e uma bobina de cobre.
Essa bobina cria um campo magnético alternado de alta frequência, que induz correntes parasitas no fundo metálico da panela, gerando calor diretamente no recipiente.
🛡️ Proteções e cuidados essenciais
Um sistema solar-indutivo como este precisa obrigatoriamente de proteções elétricas adequadas, tanto para preservar a integridade dos componentes quanto para evitar danos ao painel fotovoltaico ou riscos ao usuário.
1️⃣ Proteções na fonte (placa solar)
Diodo de bloqueio (antirretorno)
Impede que a corrente flua de volta do circuito para o painel quando não há sol.
Deve ser dimensionado para suportar a corrente máxima do painel (ex: diodo Schottky de 10 A ou superior).
Fusível ou disjuntor DC
Instale um fusível de ação rápida logo após o painel.
Protege contra curtos no circuito de potência ou na fiação.
Supressor de surtos (TVS ou varistor MOV)
Absorve picos de tensão causados por comutação dos MOSFETs ou descargas eletrostáticas.
Aumenta a vida útil da placa solar.
Regulador ou conversor DC-DC (MPPT)
Mantém a tensão e corrente ideais extraídas do painel.
Evita que quedas momentâneas de irradiação solar causem desligamentos ou operação irregular dos MOSFETs.
Filtro LC de entrada
Reduz o ruído de alta frequência retornando ao painel, minimizando interferência eletromagnética (EMI).
2️⃣ Proteções no circuito de potência (inversor e bobina)
Fusível de linha DC (entre a fonte e o circuito oscilador)
Protege contra sobrecorrente ou curto nos transistores.
Diodos de roda-livre / Snubbers RC
Limitam picos de tensão causados pela comutação rápida da corrente na bobina.
Evitam falha prematura dos MOSFETs.
Capacitores de desacoplamento
Instale capacitores eletrolíticos e cerâmicos próximos aos MOSFETs para estabilizar o barramento DC e absorver pulsos de corrente.
Sensor térmico e dissipador
Os MOSFETs devem ser montados em dissipadores de alumínio, com pasta térmica.
Pode-se usar um termistor (NTC) ou sensor de temperatura acoplado para desligar o circuito em caso de superaquecimento.
Proteção contra inversão de polaridade
Um diodo em série ou um relé reversor evita danos caso a entrada DC seja ligada invertida.
Detecção de panela (Pan Detect)
Um circuito simples de realimentação pode desligar o inversor quando não há carga metálica sobre a bobina, evitando operação em vazio.
Isolamento e aterramento
A base da bobina e o chassi metálico devem ser aterrados para reduzir ruído e aumentar a segurança do usuário.
Use espaçadores isolantes para evitar contato direto entre bobina e componentes eletrônicos.
3️⃣ Proteções adicionais recomendadas
| Função | Componente sugerido | Função |
|---|---|---|
| Proteção contra surtos | Diodo TVS 1.5KE36A ou MOV 30V | Absorve picos |
| Antirretorno | Diodo Schottky 10–15 A | Evita descarga no painel |
| Sobrecorrente | Fusível 10 A / disjuntor DC | Limita falhas |
| Superaquecimento | Termostato 70 °C ou NTC | Desliga o sistema |
| Filtro de ruído | Indutor 47 µH + capacitor 470 µF | Suaviza variações de tensão |
| Proteção de gate | Resistor + zener 15 V | Protege o MOSFET |
🔩 Dicas de montagem
Use fios grossos e curtos entre a fonte e a bobina, para minimizar perdas resistivas.
A bobina pode ser feita com fio de cobre rígido de 1,5 mm² a 2,5 mm², com 10 a 12 espiras.
Instale o circuito em uma base de material isolante (epóxi, fibra de vidro, ou policarbonato).
Mantenha a distância mínima entre bobina e componentes para reduzir acoplamento indesejado.
Ventile o conjunto: a convecção natural pode não ser suficiente sob sol forte.
⚡ Segurança e cuidados de uso
O sistema opera em alta frequência (20–100 kHz): evite aproximar objetos metálicos soltos.
Pessoas com marcapasso ou dispositivos implantáveis devem manter distância mínima de 50 cm.
Não toque na bobina durante a operação: o campo magnético pode induzir aquecimento instantâneo.
Em caso de queda de tensão solar, o circuito deve reiniciar automaticamente apenas quando a tensão nominal for restabelecida.
🔬 Possíveis melhorias
Adicionar controle de temperatura via sensor e microcontrolador (ESP32 ou Arduino).
Implementar soft-start para evitar picos de corrente ao ligar.
Integrar display ou indicadores LED para status de operação (ON, Falha, Sobretensão, Sem Panela).
Projetar carcaça ventilada e isolada, própria para uso em campo.
✅ Conclusão
Um fogão de indução solar é um excelente exemplo de engenharia prática e sustentável.
Com o devido cuidado nas proteções da fonte, circuito e bobina, é possível obter um sistema seguro, eficiente e durável — capaz de cozinhar sem gás e sem rede elétrica.
Pequenos detalhes de proteção fazem toda a diferença: um simples diodo ou fusível pode salvar tanto o painel quanto os transistores de potência.
Os assuntos abordados aqui são de caráter teóricos, sendo que para realizar a sua execução e uso necessitam pessoal habilitado. Não recomendamos ou nos responsabilizamos a montagem dessa solução.

Foto Ilustrativa dos componentes e Bobina

Placa Solar de 150W


Deixe um comentário